Web Analytics Made Easy - Statcounter
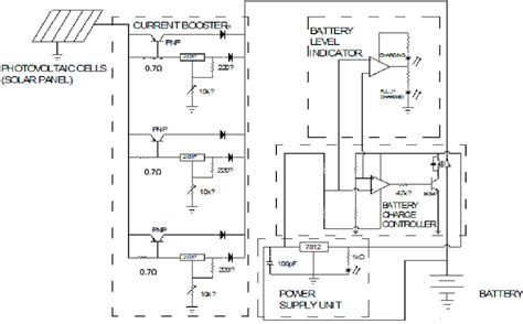
Clarion CMD8 Wiring Diagram: Simplify Your Car Stereo Setup!

Clarion CMD8 Wiring Diagram: Simplify Your Car Stereo Setup!

Clarion CMD8 Wiring Diagram: Simplify Your Car Stereo Setup! Clarion wiring diagram marine diagrams refer discontinued